Work
Contact
Work
Contact
Victor Gonzalez

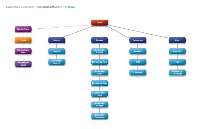
Baylor Healthcare Digital Assets Library

Created the strategy and developed wireframes based on user and business' research findings

You may also like

Virtual World Game
2014
Interactive Jewelry Maker - Touch Screen
2014
UX Strategy
2016
eDMS User Research, IA & Wireframes
2014
UX & UI Guidelines
2016
Executive Dashboard
2014
Wireframes to GUI
2014
NTTA Wireframes
2014
UX Process
2016
Interactive Directory - Touch Screen
2014
↑Back to Top
Powered by Adobe Portfolio

Insert copy here, which should vary depending on your region. Accept